
?
海南國際旅游消費年國慶節正式啟動
新熱點新業態精彩不斷 推動消費提質升級

海口世紀大橋雄姿。高林 攝

萬寧日月灣,游客在浪尖跳躍。阮琛 攝

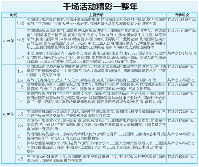
■ 從二O一九年十月至二O二O年九月,為期一年
■ 組織千場各類促消費和擴消費活動,形成季季有優惠、月月有主題,周周有活動的大旅游氛圍,廣泛吸引游客到海南旅游
■ 進一步擴大海南旅游的知名度和美譽度
■ 培育旅游消費新熱點新業態,拉動旅游消費增長
■ 將海南打造成為業態豐富、品牌集聚、環境舒適、特色鮮明的國際旅游消費勝地
為期4個月的2019海南暑期旅游推廣和消費活動剛剛圓滿結束,為期一年的海南國際旅游消費年活動即將在國慶節拉開帷幕。正在建設中的海南國際旅游消費中心,不斷向國內外游客拋出豐盛的旅游消費大禮包,旅游消費新熱點、新業態精彩不斷,亮點頻頻。
為期一年的海南國際旅游消費年活動,是我省貫徹落實習近平總書記“4·13”重要講話和中央12號文件精神的重要舉措,是海南國際旅游消費中心建設的重大活動,是海南有效應對經濟發展面臨新的風險挑戰、推動消費提質升級的重大安排。
圍繞“三區一中心”戰略定位,為加快落實《海南省建設國際旅游消費中心的實施方案》和《國務院辦公廳關于進一步激發文化和旅游消費潛力的意見》,展現海南國際旅游島建設十年成就,我省將以海南國際旅游消費年活動為抓手,加快推進海南國際旅游消費中心建設,全面推動以旅游為主的現代服務業消費增長,促進海南旅游高質量發展。
我省將通過為期一年的海南國際旅游消費年活動,提升旅游消費便利化水平,提高服務質量,并結合熱帶雨林國家公園等一批重大項目的建設,加快打造一批主題公園、環島旅游公路等旅游吸引物,培育旅游消費新熱點、新業態,將海南打造成為業態豐富、品牌集聚、環境舒適、特色鮮明的國際旅游消費勝地,加快推進國際旅游消費中心建設。
海南國際旅游消費年活動將創新活動方式,加強綜合宣傳,注重實際效果。據不完全統計,在為期一年的活動中,全省各部門各市縣將舉辦千場各類促消費和擴消費活動、開展系列優惠活動、推出十大主題旅游線路和十大旅游套餐,以豐富的旅游產品、旅游套餐和旅游線路吸引國內外游客,擴大旅游消費,推動旅游業轉型升級。

熱鬧的海口石山火山群國家地質公園。 袁才 攝

蜿蜒美麗的旅游公路。 高林 攝
豐富旅游消費業態,拓展旅游消費熱點
——擴大海洋旅游消費
三亞亞龍灣、海棠灣、三亞灣、大東海,萬寧神州半島、石梅灣,海口西海岸,陵水清水灣,瓊海博鰲灣等舉辦至少1場大型親水、沙灘賽事活動
開通海口、三亞郵輪海上游,開通三亞歌詩達郵輪“新浪漫號”周末游海南等郵輪旅游產品
開展系列主題游艇旅游活動,推動游客租賃游艇游玩的政策盡快落地,擴大瓊港澳游艇自由行消費
——擴大康養旅游消費
推動海口觀瀾湖火山巖礦溫泉、瓊海官塘溫泉、三亞南田溫泉等六大已營業溫泉度假區擴大升級溫泉康養產品消費
發揮博鰲樂城國際醫療旅游先行區優勢,開發頂級保健養生和尖端醫療產品,打造“醫療+旅游”消費熱點
以醫療健康為主題,全年引進舉辦20場醫療康養會議和展覽活動
——提升文化旅游消費
舉辦海南省文創產品設計大賽,推出一批文化創意產品;支持有條件的圖書館、博物館等文化場所增設文創產品的銷售柜臺
創新文旅融合模式,打造“非遺+文物+旅游”文旅體驗區,利用我省非遺傳習村(所)、非遺館、博物館、圖書館等非遺和文物優勢資源,推出一批特色文化體驗型旅游產品和旅游線路
加快《三亞千古情》《田野狂歡》《紅色娘子軍》《C秀》《檳榔·古韻》等旅游演藝產品消費升級,增加更多旅游演藝項目
豐富“三月三”、元宵換花節、軍坡文化節、南洋文化節、潭門趕海節等傳統節慶的旅游配套活動,吸引游客廣泛參與
舉辦海南島國際電影節,聯合全省影院集中開展粉絲見面會、上線發布會等互動活動
引進舉辦ISY三亞國際音樂節、三亞國際時裝周、中國東盟大學生文化周等文化藝術活動,全年引進舉辦30場國內外大型演唱會、跨年晚會、音樂會和優秀劇目等
——擴大體育旅游消費
舉辦親水運動季、沙灘運動嘉年華等大型品牌活動,吸引游客參與;舉辦游客喜愛參與的系列配套活動,開展100場濱海、濱水、沙灘等休閑體育活動;豐富低空飛行、滑翔、跳傘等體育旅游消費產品
豐富體育賽事及延伸活動產品,開展豐富的體育主題活動
舉辦海南青少年體育夏令營活動,組織開展30場以籃球、足球、乒乓球、羽毛球等項目為主的培訓體驗活動
——擴大會展旅游消費
高水平辦好海南國際旅游島歡樂節、保亭七仙溫泉嬉水節、澄邁盈濱龍水節、陵水國際青年狂歡節等節慶活動,吸引中外游客廣泛參與
提升中國(海南)國際熱帶農產品冬季交易會、海南世界休閑旅游博覽會、海南國際品牌博覽會等本土會展品牌,擴大活動影響力;培育和引進5個國內外大型展覽活動
認真辦好博鰲亞洲論壇年會、博鰲旅游發展論壇、博鰲旅游傳播論壇、新能源汽車大會等大型國際會議,延長參會人員停留時長
引進舉辦30個千人以上大型國際、國內會議,切實擴大會展旅游消費
——增加購物旅游消費
舉辦海南免稅購物節,舉辦美食購物嘉年華活動,擴大“節慶+美食購物”消費
拓展海南本土旅游商品消費,多渠道展示推介“海南禮物”等旅游文化商品
擴大“旅游+金融”消費,舉辦魅力海南旅游節,加強銀行與景區、景點合作,推出一系列旅游年卡、旅游消費“一卡通”等消費方式
——拓展森林旅游消費
加快推進已開放開業的雨林景區提質升級,擴大雨林漂流、雨林探險、養生度假等旅游產品的消費層級
豐富濕地公園休閑旅游產品,在海口五源河國家濕地公園、海口美舍河國家濕地公園、昌江海尾濕地公園、陵水紅樹林國家濕地公園等舉辦系列周末、節假日惠民活動,吸引市民周末出游
舉辦系列熱帶雨林精英挑戰賽、徒步登山大會等活動
——提高小鎮旅游消費
圍繞“吃、住、游、購、娛”要素,豐富小鎮旅游消費內容,結合民俗文化特色,在各大風情小鎮等推出包括特色美食、健康養生、文化創意、風情民宿等豐富多彩的消費產品
打造特色旅游文化小鎮;各市縣圍繞主題小鎮舉辦豐富多彩的民俗節慶、文化藝術、體育賽事活動
——挖掘鄉村旅游消費
結合現有110家椰級鄉村旅游點,培育鄉村旅游消費熱點;引導市場主體投資鄉村民俗、餐飲、共享農莊等,推動鄉村旅游消費形式向多樣化發展
舉辦海南鄉村旅游文化節、中國農民豐收節、美麗海南文化旅游季等活動,全省組織開展30場鄉村徒步、田園體驗、蔬果采摘、扶貧集市等主題活動,豐富鄉村旅游消費產品
——壯大婚慶旅游消費
提高現有25個婚慶基地的消費水平,推出一批濱海景區婚禮、熱帶雨林婚禮、傳統特色婚禮等婚慶旅游產品,依托海南特色文化旅游資源開發延伸產品
舉辦三亞天涯海角國際婚慶節、三亞目的地婚禮博覽會、世界婚禮蜜月島嶼論壇、海南國際婚紗時裝周等婚慶主題的活動,吸引游客廣泛參與觀賞體驗
——提升美食旅游消費
舉辦美食購物嘉年華、海南國際旅游美食博覽會、北部灣(海南儋州)旅游美食博覽會、海南(定安)端午美食節等美食旅游節慶會展活動,豐富美食旅游消費產品
各市縣圍繞本土特色評選十大名菜及十大小吃
——拓展夜間旅游消費
各市縣支持有條件的A級景區、高爾夫球場等開設夜場,打造夜游三亞河、夜游南渡江等一批夜游產品
延長博物館、圖書館、劇場、美術館、景區景點、體育場館、商業場所等的夜間營業時間,每月推出各種主題夜間促消費活動,打造“夜經濟”
——拓展房車露營旅游消費
舉辦海南國際房車(汽車)露營休閑旅游博覽會、千車萬人游海南等活動,圍繞我省東線、中線、西線三條主干線推出精品自駕房車露營旅游線路
完善房車露營旅游設施,各市縣要推動主要旅游景區景點、美麗鄉村、風情小鎮、沿線服務區、景觀平臺等利用10%-20%停車位建設房車露營微營地,完善智能水電樁、污水處理等配套設施建設

熱鬧的三亞國際免稅城。 武昊 攝

學生在參觀文昌航天主題樂園。 阮琛 攝
推出千場活動和多項優惠措施吸引游客
在為期一年的國際旅游消費年活動中,我省各部門各市縣將舉辦千場各類促消費和擴消費活動——廣泛組織開展豐富多彩的各類節慶活動、會議展覽、文化藝術、體育賽事、優惠措施等消費活動,形成“季季有優惠、月月有主題,周周有活動”的大旅游大消費氛圍,吸引更多游客來海南旅游,切實擴大旅游消費,打造新的消費熱點。
在舉辦千場節慶活動的同時,我省將充分發揮行業協會作用,引導全省航空公司、景區、酒店、旅游綜合體、免稅店等市場主體每月推出不同主題的消費惠民措施。開展打折季、促銷季、優惠季等各類旅游消費季活動,組織全省景區推出景區門票減免、景區淡季免費開放等優惠,酒店推出“機票+酒店”“酒店+景區”“酒店+游樂”等套餐,旅游綜合體推出各類游玩套票,免稅店推出優惠券、購物券、折扣券等促銷優惠,郵輪和航空公司聯合推出“郵輪+機票”等優惠套餐。
同時,組織全省免稅、商超、夜市餐飲、汽車、網上零售、名特優品、家電、農產品等商品開展一系列應季消費、實惠消費、品質消費等主題促消費活動。組織開展免稅購物嘉年華、美食購物嘉年華、家電“以舊換新”、海南名特優品采購大會、汽車展銷會、網絡促銷、“農產品進城、工業品下鄉”等打折促銷活動;組織海口日月廣場、美蘭機場航空旅游城、三亞一號港灣城等大型商場開展一系列主題促消費活動,激發消費活力。

推出十大主題旅游線路
我省將圍繞濱海度假、探險體驗、體育賽事、鄉村休閑、康體養生、家庭親子、旅游美食、文化藝術、科普研學、民俗節慶等十大主題,向游客推出50條旅游線路
濱海度假主題的“海洋天堂 清涼怡心之旅”
推薦行程:
4天3晚三亞輕松度假游(三亞國際免稅城→三亞蜈支洲島→三亞宋城千古情→三亞天涯海角→三亞南山文化旅游區→三亞大小洞天→三亞西島海洋文化旅游區)
6天5晚東海岸沖浪之旅(海口觀瀾湖狂野水世界→海口華誼馮小剛電影公社→文昌魯能希爾頓酒店→文昌石頭公園→文昌銅鼓嶺國際生態旅游區→萬寧日月灣沖浪→萬寧首創奧特萊斯購物→三亞后海民宿→三亞后海淺灘學習沖浪→三亞蜈支洲島)等。

游客在呀諾達雨林文化旅游區體驗“踏瀑戲水”拓展活動。武昊 攝
探險體驗主題的“海島戶外 秘境探險之旅”
推薦行程:
4天3晚山海奢享戶外游(三亞鹿回頭山頂公園→享海鮮大餐→直升機空中游三亞→體驗帆船出海→三亞宋城千古情→保亭呀諾達雨林文化旅游區→戶外露營)
5天4晚溫泉雨林探秘游(五指山水滿鄉→五指山漂流→原始黎村初保村→昌化江之源→海南最高峰五指山攀登→保亭七仙嶺溫泉養生)等。
體育賽事主題的“椰風海韻 海島揮桿之旅”
推薦行程:
5天4晚火山風情揮桿游(海口觀瀾湖高爾夫球會→觀瀾湖火山巖礦溫泉→海口華誼馮小剛電影公社→三亞亞龍灣高爾夫球會→三亞亞龍灣熱帶天堂森林公園→三亞鹿回頭高爾夫球會)
5天4晚椰風濱海揮桿之旅(海口西海岸高爾夫球會→博鰲亞洲論壇國際會議中心高爾夫球會→博鰲亞洲論壇永久會址景區→海的故事→清水灣高爾夫球會→清水灣游艇會→三亞國際免稅城)等。
康體養生主題的“休養生息 溫泉康養之旅”
推薦行程:
5天4晚花樣溫泉之旅(三亞灣體驗中醫理療→保亭呀諾達雨林文化旅游區→泡野溪溫泉、體驗雨林養生SPA→陵水分界洲島→瓊海北仍村→瓊海龍壽洋萬畝田野公園→瓊海官塘體驗田園溫泉→海口華誼馮小剛電影公社)
4天3晚溫泉康養之旅(海口騎樓老街民宿→品嘗海南美食→海口觀瀾湖旅游度假區→火山巖礦溫泉主題公園→瓊海白石嶺旅游景區→瓊海官塘溫泉→博鰲水城旅游景區→萬寧石梅灣→萬寧興隆溫泉度假區→萬寧興隆熱帶植物園)等。

三亞大東海,市民游客開心戲水。 武昊 攝

三亞灣上揚帆起航。武昊 攝
家庭親子主題的“花樣體驗 溫馨親子之旅”
推薦行程:
4天3晚三亞溫馨親子游(三亞灣紅樹林酒店→三亞亞馬遜水上樂園→三亞航空飛行培訓基地→保亭檳榔谷黎苗文化旅游區→三亞宋城千古情→三亞水稻國家公園田園親子活動→三亞亞特蘭蒂斯水世界)
5天4晚山海繽紛親子游(三亞灣→三亞椰夢長廊→陵水椰田古寨景區→陵水南灣猴島→陵水分界洲島→萬寧日月灣沖浪→萬寧興隆熱帶植物園→三亞)等。
同時,我省將推出濱海度假類、旅游文化類、山海戶外類、海島揮桿類、熱帶雨林類、鄉村民俗類、溫泉養生類、原味美食類、航天高鐵類、夜間旅游類等十大旅游套餐。
海南南海網傳媒股份有限公司 版權所有 1999-2020 地址:海南省海口市金盤路30號新聞大廈9樓
電話:(86)0898-66810806 傳真:0898-66810545
違法和不良信息舉報電話:966123 違法和不良信息舉報郵箱:nhwwljb@163.com
互聯網新聞信息服務許可證:4612006002 信息網絡傳播視聽節目許可證:2108281
互聯網出版許可證:瓊字001號 增值電信業務經營許可證:瓊B2-2008008
廣告經營許可證:460000100120 瓊公網監備號:46010602000273號
本網法律顧問:海南東方國信律師事務所 李君律師
南海網備案號 瓊ICP備09005000號