
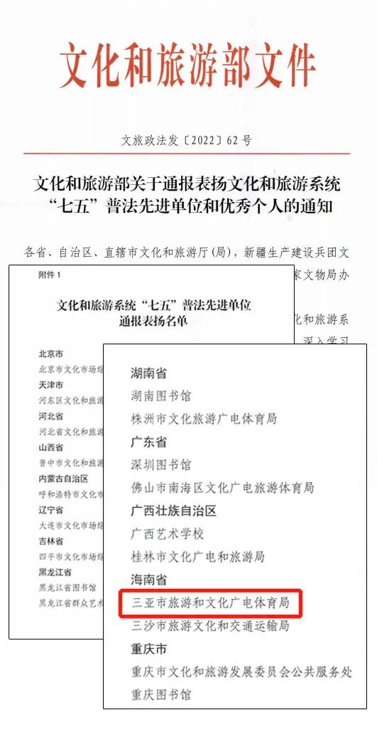
新海南客戶端、南海網、南國都市報7月29日消息(記者 沙曉峰) 近日,文化和旅游部印發《關于通報表揚文化和旅游系統“七五”普法工作先進單位和優秀個人的通知》。 三亞市旅游和文化廣電體育局被評為“七五”普法先進單位,海南省獲得此殊榮的僅有兩家單位。

近年來,三亞市旅文局根據三亞市普法依法治理領導小組工作要求,深入推進普法規劃實施,面對旅文市場新業態、新法規,該局不斷探索隊伍管理新模式,制定旅文系統普法工作計劃,編制普法責任清單,并指導各專業協會、景區、酒店、旅行社等旅文行業企業開展普法活動,將普法融入立法、執法等各個環節和服務群眾的全過程,發揮旅游和文化特色,堅持多形式、多層次、多平臺廣泛開展普法依法治理活動,創新普法形式,涌現出不少亮點。
出臺《三亞市水上旅游項目促進和管理辦法》,為國內首部綜合性水上旅游項目規范性文件;成立全省首支旅文行業法治聯絡員工作隊伍,構建全行業普法依法治理新格局;聯合三亞市司法局開展“百場民法典進企業”活動;聯合律師事務所創新開展“騎行普法”活動;聯合“文化下鄉”演出活動、鄉村振興隊伍進行普法宣傳等。
利用元旦、春節、五一、國慶等旅游小長假期間,在三亞市主要旅游景區、旅游咨詢服務站等游客集聚的區域設立旅文法律宣傳點,免費發放法律法規文本約57030余份,安排工作人員現場解答市民游客相關咨詢28770余人次。
借助局門戶網站、旅文企業LED電子顯示屏、橫幅等媒介平臺進行公益法制宣傳,營造濃厚法治氛圍,利用重要法治宣傳特殊時段,開展形式多樣的法律法規宣傳活動,受眾逾1.1萬人次,組織涉旅游文化廣電體育法律法規及掃黑除惡知識培訓等講座36余次。進一步提高了群眾的法治意識,督促人民依法行使權利,自覺履行法定義務。
牽頭起草《三亞市鄉村民宿促進和管理條例》、《三亞市海上旅游管理規定》等地方性法規;《三亞市落筆洞遺址保護規定》等4項政府規章;《三亞市水上旅游項目促進和管理辦法》《三亞市旅游標準化工作獎勵暫行辦法》《三亞市旅游市場違法經營行為舉報獎勵辦法》等12項行政規范性文件。全面構建了旅文法治基礎,為全市普法和依法治旅工作的順利實施提供了有力的保障。
三亞市旅文局相關負責人表示,將繼續深化法治意識與法治理念,不斷提升依法治旅能力,樹精品旅游城市樣板。為進一步深入開展“八五”普法工作奠定堅實基礎,為建設法治三亞貢獻旅文力量。
海南南海網傳媒股份有限公司 版權所有 1999-2020 地址:海南省海口市金盤路30號新聞大廈9樓
電話:(86)0898-66810806 傳真:0898-66810545
違法和不良信息舉報電話:966123 違法和不良信息舉報郵箱:nhwwljb@163.com
互聯網新聞信息服務許可證:4612006002 信息網絡傳播視聽節目許可證:2108281
互聯網出版許可證:瓊字001號 增值電信業務經營許可證:瓊B2-2008008
廣告經營許可證:460000100120 瓊公網監備號:46010602000273號
本網法律顧問:海南東方國信律師事務所 李君律師
南海網備案號 瓊ICP備09005000號